Auditing

Back to List

Auditing

We are a SAC accredited Auditing Organisation and provides mandatory & non-mandatory compliance audits in Singapore. Dynamic Safety Pte Ltd has a pool of experienced auditors who have well experience in various industries. Our service is very cost competitive and site specific to your needs and throughout the island-wide.

POLICIES

AUDITING ORGANISATION POLICY

It is the policy of 'DYNAMIC SAFETY PTE LTD' to operate its business in accordance with the guidance principles of impartiality, competence, responsibility, openness, confidentiality and responsiveness. DYNAMIC SAFETY PTE LTD (DS) views the safeguarding of impartiality as paramount in maintaining confidence in DS audit services. DS senior management has established and promoted an organisation policy with associated objectives on which DYNAMIC SAFETY PTE LTD service will be based. 

DS’s management is committed for managing conflict of interest, in case there is any, and brings objectivity to the audit process.

DS's top management is committed to impartiality and confidentiality in its management system audit services. 

Audit Objectives

To provide transparent, independent and impartial audits which allows all the involved parties to have trust in our auditing activities being delivered with utmost confidentiality and integrity.

In order to remain impartial DYNAMIC SAFETY PTE LTD always strives to;

  • Constantly educate and make all staff members aware of all possible threats of conflict of interest that can arise during verification
  • Continuously monitor and identify possible threats to our impartiality and guard against such threats
  • Report such threats to authorities responsible for taking further actions, both internally and externally
  • Ensure that all management and staff are aware of the confidentiality agreements DYNAMIC SAFETY PTE LTD has with the clients
  • Empower management staff to take immediate actions against any staff or client who act in a way that undermines DYNAMIC SAFETY PTE LTD’s position on impartiality
  • Demand that all staff declare any relationship that they may have which can result in breaching the conduct on impartiality and or confidentiality with clients or business partners

Constantly provide DYNAMIC SAFETY PTE LTD staff with necessary support in reporting and cooperating with authorities when reporting incident(s) which are threats to DYNAMIC SAFETY PTE LTD’s impartiality

 

CONFIDENTIALITY POLICY

DYNAMIC SAFETY PTE LTD hereinafter referred to as ‘The Organization’ is committed to providing a confidential service to its users. No information given to the Organization will be shared with any other organization or individual without the user’s expressed permission. For the purpose of this policy, confidentiality relates to the transmission of personal, sensitive or identifiable information about individuals or organizations (confidential information), which comes into the possession of the Organization through its work.

DYNAMIC SAFETY PTE LTD holds personal data about its staff, users, members etc which will only be used for the purposes for which it was gathered and will not be disclosed to anyone outside of the organization without prior permission.

All personal data will be dealt with sensitively and in the strictest confidence internally and externally.

All personal paper-based and electronic data must be stored and must be secured against unauthorized access, accidental disclosure, loss or destruction.

All personal paper-based and electronic data must only be accessible to those individuals authorized to have access.

All DS’s staff will receive a copy of the confidentiality policy. Existing and new workers will be introduced to the confidentiality policy via induction and training. The policy will be reviewed annually and amendments will be proposed and agreed by the staff.

Breaches of this policy will be dealt with under the Grievance and/or Disciplinary procedures as appropriate.

Note: DS shall not provide access to records / documents / information of its clients to other organization except its accreditation boards or any other concerned government authorities

 

IMPARTIALITY POLICY

It is the policy of 'DYNAMIC SAFETY PTE LTD' to operate its business in accordance with the guidance principles of impartiality, competence, responsibility, openness, confidentiality and responsiveness. DYNAMIC SAFETY PTE LTD (DS) views the safeguarding of impartiality as paramount in maintaining confidence in DS audit services. DS senior management has established and promoted an impartiality policy with associated objectives on which DYNAMIC SAFETY PTE LTD service will be based. DS’s management is committed for managing conflict of interest, in case there is any, and brings objectivity to the audit process.
A relationship that threatens DS's impartiality can be based upon ownership, governance, personnel, shared resources, finances, contracts, marketing and payment of a sales commission or other inducement for the referral of new clients etc. DS's top management is committed to impartiality in its management system audit services. All Directors of DS, staff and sub-contractors are required to complete and sign the Compliance with Conflict of Interest Form. 

   In order to remain impartial DYNAMIC SAFETY PTE LTD always strives to;

  • Constantly educate and make all staff members aware of all possible threats of conflict of interest that can arise during verification
  • Continuously monitor and identify possible threats to our impartiality and guard against such threats
  • Report such threats to authorities responsible for taking further actions, both internally and externally
  • Ensure that all management and staff are aware of the confidentiality agreements DYNAMIC SAFETY PTE LTD has with the clients
  • Empower management staff to take immediate actions against any staff or client who act in a way that undermines DYNAMIC SAFETY PTE LTD’s position on impartiality
  • Demand that all staff declare any relationship that they may have which can result in breaching the conduct on impartiality and or confidentiality with clients or business partners
  • Constantly provide DYNAMIC SAFETY PTE LTD staff with necessary support in reporting and cooperating with authorities when reporting incident(s) which are threats to DYNAMIC SAFETY PTE LTD’s impartiality

AUDIT TERMS & CONDITIONS

Dynamic Safety Pte Ltd Audit Terms & Conditions (For Risk Management & ConSASS Audit) 

1.SCOPE OF AUDIT

1. 1 Dynamic Safety Pte Ltd (“DS”) has accepted an appointment by the Client to carry out an audit of the Client’s Safety / Risk management system (the “Audit”) and if the Client’s Safety / Risk management system complies with specification given in the requirements on these Terms and Conditions (the “Audit”). These Terms and Conditions incorporate the terms and conditions set out in the pack sent to the Client which included the application form (the “Application Pack”). In the event of any inconsistency, these Terms and Conditions will prevail.

1.2 DS will carry out the Audit by checking that the Client has a Safety / Risk management system in place and by carrying out the appropriate Audits on the scope which is agreed by both parties.

1.3 The Audit will not extend beyond the Scope of Audit and in particular (without limitation) will address:

1.3a.whether the Client is complying with any relevant legal requirements (although the Audit will include checks and samples to establish confidence that the Management System functions in this regard);

1.3c.Whether the Client is achieving specific levels of Management System performance of its activities, products and/or services. DSwillnothaveexaminedandwillnotbewarrantinganymatteroutsidetheof Audit (including those set out in this paragraph 1.3) and the Client shall not hold out that the Audit has covered any matter outside the Scope ofAudit.

1.4 The Client acknowledges that it is its own responsibility to define the criteria which are significant to the Client and to develop procedures for doing this.

1.5 DS warrants that the Audit will be valid at the time it is made.

2.AUDIT

2.1 The work content and timescales for each Audit quoted to the Client are estimates made based on preliminary discussions between Dynamic Safety Pte Ltd("DS") and the Client and information provided by the Client. In the event DS considers it impractical to adhere to the programme as discussed for the Audit, DS will prepare and submit to the Client a revised proposal for consideration.

2.2 DS will from time to time engage qualified Associate Auditors in addition to its full time staff to undertake audits on behalf of DS. DS will notify the names of allocated Auditors to the Client, and will assume their acceptance, unless a written objection is received from the Client within 5 days of the notification.

2.3 It is a requirement of those companies seeking audit services to have completed internal audits of their entire management system and at least one management review, prior to the on-site compliance audit of their systems.

3.FEES

3.1 The fees quoted are computed based on the actual time spent by the DS Auditors on the Audit at published daily rates. Such fees are based on a working week of five eight-hour days, excluding travelling time. No charge will be made for absence due to sickness or public holidays. Unless specified to the contrary, fees quoted do not cover the cost of travelling, accommodation or other out-of-pocket expenses incurred during Audit work. These items are recharged at cost.

3.2 If DS’s Auditors work for more than eight hours on one or more days, DS reserves the right to charge for that additional time on a pro-rata basis.

3.3 DS shall review the fee rates periodically and give the Client one month's notice of any changes in the rates.

3.4 Audit Visits shall be as agreed between DS and the Client having regard to the nature of the visit and the prior commitments of both parties.

4.PAYMENT

DS shall submit an Invoice on receipt of an ‘Acceptance Notification’ from the Client. Payment of such monies shall be due and payable in advance of the Audit. GST is added where applicable. All fees are non-returnable.

5.DYNAMIC SAFETY'S OBLIGATIONS 

5.1 DS shall ensure that the client is informed of any changes in the audit team/plan/schedule 3 days prior to the given audit time, the same will be updated in our records with client’s approval.

5.2 DS shall ensure that this change does not cause any monetary, business or production loss to the client.

6.CLIENT’S OBLIGATIONS

6.1 The client organisation shall ensure that DS’s Auditors are provided with suitable facilities including telephone, internet and facsimile communication, secure storage facilities for confidential data furnished to DS, and secretarial assistance as and when considered necessary.

6.2 Upon request by DS for an on-site audit, the client organisation shall give consent for the Auditors to carry out such visit(s) including witness audit

6.3 The client organisation shall make all necessary arrangements for the conduct of the audits, including provision for examining documentation and the access to all processes and areas, records and personnel for all required audit visits and the resolution of any complaints.

6.4 If the client organisation decides to terminate its association with DS, it must immediately inform DS in writing.

6.5 The requirements for client to make provisions, where applicable, to accommodate the presence of observers (e.g., accreditation auditors or trainee auditors) shall be given prior to the planned audit and shall be arranged by the client.

In addition, the client organisation must:

  1. Advise DS of any minor or major amendments to the Management System. These amendments shall include changes relating to the legal, commercial, organisational status or ownership/organisation and management (e.g., key managerial, decision making or technical staff)/contact address and sites/scope of operations under the Management System/major changes to the Management System and processes.

  2. Notify DS of any formal customer complaints relating to the Management System and maintain records of the corrective action taken.

  3. Notify DS of any breaches of regulations notified by the relevant Authorities or Approvals Bodies concerning product or service provision.

6.6 It is the client obligations to inform DS, without delay, matters that may affect the capability of the management system to continue to fulfill the requirements of the standard used for audit. These include, for example, changes relating to:

  1. the legal, commercial, organizational status or ownership,

  2. organisation and management (e.g., key managerial, decision-making or technical staff),

  3. contact address and sites,

  4. scope of operations under the audited management system, and

  5. major changes to the management system and processes.

7. USE OF DS MARK/LOGO 

Clients are to conform to the following requirement upon receiving the WSH Audit Report from DS:

  1. Does not use or permit the use of the DS ’s audit report or testimony or the DS mark in communication media such as the Internet, brochures or advertising, or other documents;

  2. Does not make or permit any misleading statement regarding the audit;

  3. Does not use or permit the use of an audit report or testimony or any part thereof in a misleading manner

8.REPORTS

Dynamic Safety Pte Ltd shall provide the client with an audit report and the Testimony will be provided only upon requested by the client. Client shall not misuse the Dynamic Safety Mark provided or testimony.

9.CONFIDENTIALITY

DS shall inform the client, in advance, of the information it intends to place in public domain. When confidential information is made available to other bodies (e.g. accreditation body), DS shall inform the client of this action. However, information about the client from sources other than the client (e.g. Complaint, regulators) shall be treated as confidential, consistent with DS policy.

Either party shall not at any time without the written consent during or after the Engagement divulge or allow to be divulged to any person any confidential information relating to the business or affairs of the Client.

This obligation does not apply to any confidential information to the extent: -

  1. that at the time of disclosure to DS such information is in the public domain

  2. that such information subsequently comes into the public domain other than by reason of breach of this obligation

  3. that disclosure is required by law or in the course of any legal proceedings, or

  4. that prior to such disclosure, such information was lawfully in DS's possession as evidenced by the written records of DS or its representatives. Unless regulated by law, the client shall be notified in advance by DS on any confidential information to be released to a third party.

10.NO INDUCEMENT

Either the Client or DS shall not at any time during or for 1 year after the Engagement, entice or induce or attempt to entice or induce away from the other party, any person who at any time during the continuance of the Engagement is employed by the other party.

11.LIMITATION OF LIABILITY

11.1 DS warrants that it, its employees will carry out the Audit with the care and skill which may reasonably be expected of an Auditor experienced in conducting Audits. All other warranties and conditions, whether express or implied, are excluded to the fullest permitted by law.

11.2 Paragraph 1 of these Terms and Conditions sets out the Scope of the Audit, and the Client acknowledges that DS has no liability for any matter outside the Scope of Audit or for any matter which is expressed in these Terms and Conditions to be the responsibility of the Client.

11.3 In respect of direct damage to physical property of the Client resulting from the negligence of DS and its employees, DS’s liability shall be limited to SGD10,000 in respect of any one event or series of connected events.

11.4 In all other cases, DS’s aggregate liability to the Client shall not exceed the total of all sums paid to DS by the Client under the Agreement.

11.5 DS, its employees and sub-contractors (if any) shall in no circumstances be liable to the Client for any loss or profit, contracts, goodwill or anticipated savings, business interruption, loss arising from third party claims or for any special, indirect or consequential loss.

11.6 DS, its employees and sub-contractors (if any) will not be liable for claims, losses or expenses resulting from any failure by the Client to fulfill its responsibilities under this Agreement.

12.VARIATION, POSTPONEMENT OR CANCELLATION

Where the Client wishes to postpone or amend agreed Audit Visits and provides DS with less than five working days written notice of this intention, DS reserves the right to charge a Variation Fee of  50% of the appropriate daily fee rate (or pro rata amount where no day rate has been quoted). If this is not rescheduled within three months cancellation will be  deemed to have occurred on notification of the original postponement.

13.TERMINATION

DS shall have the right at any time by giving 3 months notice in writing to the Client to terminate the contract forthwith in any of the following events:​

  1. if the Client commits a breach of any of these Terms and Conditions of Engagement and fails to remedy the same within 30 days of a written request from DS so to do,

  2. if payments referred to in Clause 3 or any part thereof shall remain unpaid for a period of 30 days after the same shall have become due,

  3. if the Client enters into liquidation whether compulsorily or voluntarily (otherwise than for the purpose of amalgamation or reconstruction) or compounds with its creditors or has a receiver appointed of all or any part of its assets or takes or suffers any similar action in consequence of debts or in the case of an individual or a partnership, if the Client or any of its members of the firm becomes insolvent or enters into any arrangement with its creditors or takes or suffers any similar action in consequence of debt; or

  4. if the Client is guilty of any conduct which in the opinion of DS is prejudicial to DS's interest.

14.TESTIMONY AFTER AUDIT 

Dynamic safety Pte Ltd provides a testimony of the audit conducted to the audited client upon requested by client and any means it chooses.

  • If a testimony of the audit is provided, it identifies the following:

  • the name and geographic location of each audited client (or the geographic location of the headquarters and any sites within the scope of a multi-site audit);

  • the date(s) of the audit conducted;

  • the management system standard and/or other normative document, including indication of issue status (e.g. revision date or number) used for audit of the client;

  • the scope of audit;

  • the name, address and mark of the DS;

  • any other information required by the standard and/or other normative document used for audit.

  • The SAC Mark shall not be used on a testimony issued

15.NOTIVE OF CHANGE 

DS will give our audited clients due notice of any changes to its requirements for auditing. We will verify that each audited client complies with the new requirements. Audited client shall inform DS, without delay, of matters that may affect the capability of the management system to continue to fulfill the requirements of the standard used for auditing. These include, for example, changes relating to:

  • the legal, commercial, organizational status or ownership

  • organization and management (e.g. key managerial, decision-making or technical staff)

  • contact address and sites

  • scope of operations under the audited management system

  • major changes to the management system and processes

16.FORCE MAJEURE

Failure of either party to perform its obligations under this Engagement shall not subject such party to any liability to the other if such failure is caused or occasioned by an act of God, fire explosion, flood, drought, war, riot, sabotage, embargo, strikes or other labour unrest, interruption due to the delay in transportation, compliance with any order, regulation or request of any government of competent jurisdiction or any officer, department, agency or committee thereof, or by any other event or circumstance of like or different character to the foregoing beyond the reasonable control of the party so failing to perform.

17.GOVERNING LAW

These Terms and Conditions shall be governed by and construed in accordance with Singapore Law.

18.MISCELLANEOUS

18.1 Failure by DS to insist upon strict compliance with any provision thereof shall not be deemed to be a waiver of such provision or any other provision thereof.

18.2 The invalidity or unenforceability of any provision hereof shall not affect the validity or enforceability of any other provision.

18.3 These Terms and Conditions may not be modified except by an agreement in writing signed by DS and the Client.

18.4 Should the Client be dissatisfied with the services provided, then a complaint should be made immediately in writing to the Top Management of DS so that suitable action can be taken. Such complaints will not affect any of the other terms and conditions herein.

19. WITNESS ASSESSMENT 

Witness Assessments may be conducted at audited client’s premises by representatives from SAC or MOM. If the DS’s audited client does not allow SAC to witness the audit, the client may not be provided with a SAC accredited report. SAC will also inform all its accredited AOs of the client. If the client chooses to seek auditing services from another AO, SAC will inform the new AO that it wishes to witness the audit.

 

 

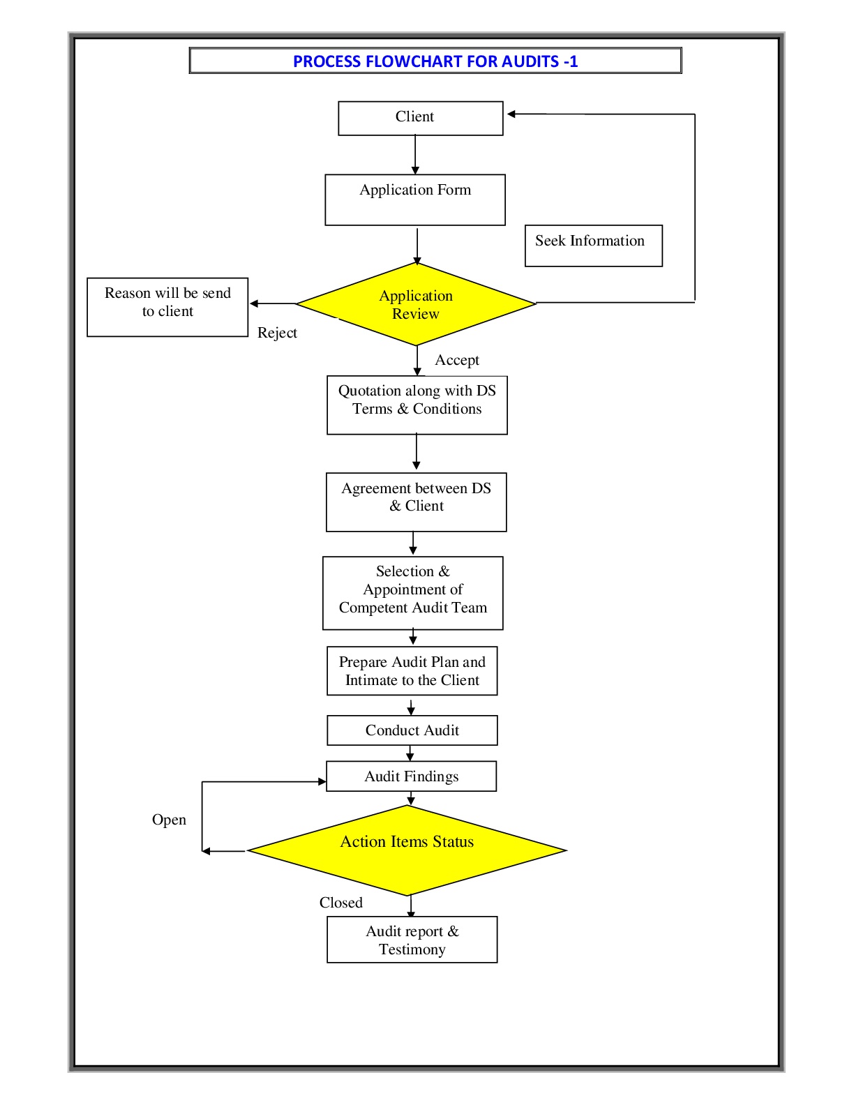
AUDIT PROCESS

COMPLAINTS HANDLING PROCESS

Processes for handling complaints

All complaints shall be emailed to contact@dynamicsafety.com.sg 

Upon receipt of complaint, Dynamic Safety will confirm whether the complaint relates to auditing activities that it is responsible for and, if so, will carry out investigation before deciding the next course of action. If the complaint relates to an audited client, then examination of the complaint will consider the effectiveness of the client’s audited management system.

Upon receiving any complaint, Dynamic Safety will be in contact with the complainant to gather necessary information pertaining to the complaint and carry out the investigation accordingly. All information related to the investigation will also be recorded. Where necessary, the case will be made known to the Director of Dynamic Safety to carry out the investigation together. Upon successful investigation with root cause identified, follow up correction and corrective actions will be introduced for closure.

The process and outcome of investigation will be subject to requirements for confidentiality, as it relates to the complainant and to the subject of the complaint.

 

 

FORMS

Forms will be attached Soon . 

For more infor please email to contact@dynamicsafety.com.sg 

OTHER INFORMATION

Information requests

All information requests are to email to contact@dynamicsafety.com.sg. Relevant personnel will review the request and reply to the requester accordingly. Dynamic Safety will be consulted before replying to the requester.

Witness Assessment

Witness Assessments may be conducted at audited client’s premises by representatives from SAC or MOM. If the AO’s audited client does not allow SAC to witness the audit, the client may not be provided with a SAC accredited report. SAC will also inform all its accredited AOs of the client. If the client chooses to seek auditing services from another AO, SAC will inform the new AO that it wishes to witness the audit.